Article of the Month - December 2019

The scope of LADM revision is
shaping-up 

Christiaan Lemmen and Peter Van Oosterom, The Netherlands, Abdullah Kara, Turkey, Eftychia Kalogianni, Greece, Anna Shnaidman, Israel, Agung Indrajit, Indonesia, Abdullah Alattas, Saudi Arabia

Christiaan Lemmen Peter Van Oosterom Abdullah Kara
Eftychia Kalogianni Anna Shnaidman Agung Indrajit Abdullah Alattas

This article in .pdf-format (38 pages)

The Land Administration Domain Model (LADM) has been ISO standard for the past 7 years and is now undergoing a review. This paper was presented at the 8th FIG Workshop on LADM, October 2019 in Kuala Lumpur, Malaysia and reports on the background, the development of Edition II, and the initial stage of the revision process where FIG Commissions 7 ‘Cadastre and Land Management’, 8 ‘Spatial Planning and Development’, and 9 ‘Valuation and the Management of Real Estate’; as well as ISO/TC211; IHO and OGC cooperate.

SUMMARY

After two LADM workshops (Delft, March 2017 and Zagreb, April 2018) and three ISO TC211 meetings, where also LADM revision meetings took place (Copenhagen, May 2018, Wuhan, November 2018 and Maribor, June 2019) there is consensus growing towards the new scope of the standard. This new scope is described in this paper, and it is no exaggeration to state that there is a rather spectacular extension of Edition’s I scope. Below a first impression.

Some of the existing parts of the current version of LADM are being refined. The goal is that these refinements will add more semantics to LADM, but are also backwards compatible. A good example of such improvements are the Refined Survey Model (as part of the Surveying and Representation Subpackage) and more rigid representations of the various CodeList and the values they hold (adding more structure and using sematic technologies to define meaning of values).

The scope of LADM is extended with a valuation and fiscal perspective. This concerns a conceptual data model in a LADM Valuation Package that can be used to construct information systems for immovable property valuation and taxation and offer a data exchange option.

Spatial planning/zoning with legal implications is a further extension of the scope. This new LADM package implies integration of spatial planning and land administration environments and thus, re-use of zones from spatial planning as restrictions to land rights is possible Both extensions have impact on the definition of land administration: land administration is the process of determining, recording and disseminating information about relationships between people and land - informal, customary and formal use and property rights - and about value and use of land

What is more, the Global Land Indicator Initiative (GLII), seeks to derive a list of globally comparable harmonized land indicators, using existing monitoring mechanisms, and data collection methods as a foundation. Hence, the LADM is extended with attributes allowing monitoring, based on those indicators.

Moreover, a foundation for a Land Administration Performance Index is included in Edition II – which is possible linked to existing global frameworks or initiatives.

Legal space and legal objects have their own geometries which are in many cases not (or not completely) equal to physical space and physical objects. Legal space can be linked now to physical objects in Edition II – by identifiers or re-use of descriptions of space. The users of indoor spaces create a relationship with the space depending on the type of the building and the function of the space. Applying LADM allows assigning rights, restrictions, and responsibilities to indoor spaces, which indicates the accessible spaces for each type of user.

The LADM standard is as-published applicable to Marine Cadastres - with special attention for the transition zone from land to sea and Marine Spatial Planning (MSP). A normative reference to IHO S121 (Marine Limits and Boundaries) based on the LADM principles is included in the revised version of ISO 19152.

In addition to the extension of the various parts of the conceptual model of LADM as described above, there are other extensions to the scope. These can be characterized as steps towards implementations. In addition to the conceptual model, the intention is that LADM Edition II will also include the corresponding technical models (CityGML, InfraGML, RDF, INTERLIS, BIM/IFC, GeoJSON). Further, there will not only be attention for the information, but also for the Land Administration processes. Finally, Edition II will also include a methodology of how the develop a country profile.

The new scope is also paired with proposals of how to realize this new standards content in Edition II. In this paper, we will shortly highlight these solutions. More details can be found at the ISO 19152 Working Draft (WD 1), which has been prepared for the ISO TC211 meeting in Maribor, June 2019. Not for all elements in the new scope is there a proposal for how to realize this, and there is still a lot of work ahead. Also, the current proposals, are just proposals, and they have to go through the ISO consensus process, before becoming part of the new standard. For sure, there will be changes ahead.

1.    INTRODUCTION

The Land Administration Domain Model (LADM) is a knowledge domain specific standard capturing the semantics of the Land Administration domain. It provides a shared ontology, defining a common terminology for land administration. The LADM covers basic information related to components of land administration: including water and elements above and below the earth's surface, as well as people. These components concern: party related data; data on rights, restrictions and responsibilities (RRRs) and the basic administrative units where the RRRs apply; data on spatial units and on surveying and topology/geometry. LADM also includes the Social Tenure Domain Model (STDM).

The status as International Standard was obtained for LADM (first Edition) in December 2012 (ISO, 2012). ISO standards, which are being applied, are subject to periodic revision, typically in a 6 to 10-year cycle.

A UN-GGIM Meeting of the Expert Group on Land Administration and Management was held on 14-15 March 2017, in Delft, The Netherlands, and the main conclusion was that the revision of LADM was indeed needed in order to provide better tools to improve tenure security and better land and property rights for all, see also UN-GGIM (2019) and Section 2. That Section also presents a recent OGC White Paper in Land Administration (OGC, 2019) – this paper is about operationalisation of LADM and other standards.

During the UN-GGIM Workshop in Delft it was noted that land administration (LA) is a rather complex domain, and thus the revision will involve many stakeholders, namely: ISO, FIG, OGC, UN-Habitat, UN-GGIM, World bank, GLTN (Global Land Tool Network), IHO, RICS, etc..

ISO/TC211 organized a voting from 15 October 2017 to 5 March 2018 on the systematic review of ISO 19152:2012, Geographic information -- Land Administration Domain Model (LADM). The results were published on 22 May 2018 as ‘ISO/TC 211 N 4812’ (ISO, 2018) and confirmed the wish for the revision by the majority of the ISO/TC211 P-members.

In order to prepare the LADM revision, two FIG LADM Workshops were organized: one in Delft, the Netherlands, 16-17 March 2017 and the other one in Zagreb, Croatia, 11-13 April 2018, with experts involved in the development of the initial version of LADM and representatives of all the mentioned stakeholders (http://isoladm.org ).

The International Federation of Surveyors (FIG) submitted a New Working Item Proposal (NWIP) to ISO on the development of the LADM Edition II in April 2018. This New Working Item Proposal includes the following scheduled main LADM extensions:

  1. Extended scope of conceptual model. This includes: valuation information, SDG LA indicators, Performance Index, linking legal objects with physical ones, indoor models, support of marine spaces, spatial planning/zoning with legal implications, support of other legal spaces: mining, archaeology, utilities;
  2. Improvement of the current conceptual model. This includes: formal semantics/ontology for the LADM Code Lists; more explicit 3D+time profiles; an extended survey and legal models;
  3. Encodings/technical models towards LADM implementation. This includes: further integration with BIM/IFC, GML, CityGML, LandXML, LandInfra, IndoorGML, RDF/linked data, GeoJSON, and:
  4. Process models for survey procedures, map updating, transactions – including blockchain.

This paper will further report on the initial stage of the revision process where FIG Commissions 7 ‘Cadastre and Land Management’, 8 ‘Spatial Planning and Development’, and 9 ‘Valuation and the Management of Real Estate’; as well as ISO/TC211; IHO and OGC cooperate.

The rest of the paper is structured as follows: first, as a reminder, a background and motivation for LADM is given in Section 2. Then an overview of the current developments in relation to the LADM standard is given in Section 3, then the requirements for the development of Edition II are presented in Section 4, followed by an overview of some initial proposals for the main new functionalities in Section 5. Based on Sections 3 and 4 the draft of the new scope is included in Section 6. An overview of proposed actions is presented in Section 7. It should be stressed that these are proposals and initial developments of the second Edition of the model. The conclusions are provided in Section 8.

  2.    LADM MOTIVATION AND BACKGROUND

In December 2015 a special issue of Land Use Policy was dedicated to the Land Administration Domain Model, see Land Use Policy, Vol 49, December 2015, pages 527 – 689. The motivation and background for LADM was included in (Van Oosterom et al., 2015) in that special issue:

‘there is a need for domain specific standardisation to capture the semantics of the land administration domain on top of the agreed foundation of basic standards for geometry, temporal aspects, metadata, and also observations and measurements from the field. This is required for communication between professionals, for system design, system development and system implementation purposes and for purposes of data exchange and data quality management. LADM enables Geographical Information Systems (GIS) and database providers and/or open source communities to develop products and applications. And in turn this will enable land registry and cadastral organisations to use these components to develop, implement and maintain systems in an even more efficient way. LADM provides a shared ontology, defining a terminology for land administration. It provides a flexible conceptual schema with three basic packages: parties, rights (and restrictions/responsibilities) and spatial units. LADM supports the development of application software for land administration, and facilitates data exchange with and from distributed land administration systems. An important aspect in the development of coherent (Spatial) Information Infrastructures(S)II is that the various standardised domain models are reusing the same model patterns as solutions for the same situations. The standard supports data quality management in land administration. Use of standards contributes to the avoidance of inconsistencies between data maintained in different organisations, because data duplication can be avoided as much as possible. It should be noted here that implementing a standardised data model can be support-ive in the detection of existing inconsistencies.’

The standard covers basic information-related components of land administration including those over land, in water, below the surface, and above the ground.

The standard is an abstract, conceptual model with three packages related to: parties (people and organisations); basic administrative units, rights, responsibilities, and restrictions (ownership rights); spatial units (parcels, and the legal space of buildings and utility networks) with a sub package for surveying, and representation (geometry and topology) (Lemmen et al, 2015).

3.    OVERVIEW OF DEVELOPMENTS

LADM and also STDM, the Social Tenure Domain Model, are currently under implementation in several countries, see FIG (2017) and FIG (2018a).

LADM is applicable in relation to the implementation of relevant parts of the New Urban Agenda (UN, 2017), FAOs Voluntary Guidelines on the Responsible Governance of Tenure of Land, Fisheries and Forests in the Context of National Food Security (FAO, 2012) and the Continuum of Land Rights as from UN-Habitat (UN-Habitat, 2008, Teo and Lemmen, 2013). This fit, of course, very well into the context of implementation of the Sustainable Developments Goals.

The Fit-For-Purpose approach in Land Administration (FIG/World Bank, 2014; UN-Habitat/GLTN/Kadaster, 2016) has been developed in reaction to the challenges set by the overall Global Agenda for Sustainable Development. The Fit-For-Purpose approach argues for cost-effective, time-efficient, transparent, scalable and participatory land administration, including Participatory Surveying, Volunteered Land Administration and Crowdsourcing. The principle of the Fit-for-Purpose approach is that the spatial, legal and institutional frameworks for Land Administration are in balance in such a way that tenure security can be established and maintained in a timely and affordable way, always aiming at facilitating the local, regional or national needs.

The introduction of the Fit-for-Purpose Land Administration can be considered as a new way of thinking in achieving faster, cheaper and more appropriate land administration systems for the world. In order to assure an easy and adaptable interoperability layer with other stakeholders, the Fit-For-Purpose Guiding Principles (UN Habitat/GLTN/Kadaster (2016) ) recommend that the data model chosen for the Fit-For-Purpose Land Administration system should be based on (ISO 19152:2012) LADM and the derived STDM.

The main developments with regard to LADM can be summarized as follows:

  1. As a result of the voting (ending on 5 March 2018) on the systematic review of ISO 19152:2012 it became clear that the majority of the ISO/TC211 P-members expressed their wish for the revision. Also, a number of suggestions to be included in the revision were given. Some quotes from the document ISO/TC 211 N 4812 (ISO, 2018): inconsistencies with other referenced standards that need to be fixed, address other global issues such as cadastre for oceans, issues as identified at TU Delft (http://isoladm.org/StandardMaintenance ) should be considered, broader collaboration with IHO, OGC, and FIG, integration of land use and land cover information within the LADM should be considered, growing need for providing land administration in 3D (below, on and above the surface of the Earth) on land as well as at sea, mechanism to exchange LADM information (consider OGC’s LandInfraGML), future development of RRR, etc..
  2. The New Working Item Proposal (NWIP), as submitted on 30 April 2018 by FIG to the ISO Technical Committee on Geographic Information (ISO TC 211), provides an overview of needs and requirements discussed by international experts. In this moment this New Working Item Proposal has not yet been accepted by ISO TC 211 – reason is in the publication of LADM Edition II as a multipart standard, see below under 12 of Section 2.
  3. ISO Stage 0 project \started in May 2018 during the 46th Plenary Meeting Week of TC 211 Copenhagen, Denmark. A potentially broader scope, including fiscal/valuation extension module, more explicit semantics of code list values, further modelling of the LADM's rights, restrictions, responsibilities (RRRs), further modelling of LADM's survey and spatial representation, functionality for monitoring SDG Indicators (aggregated values at different levels), 3D/4D Cadastre, inclusion of spatial planning/zoning with legal implications, functionality in LADM in support of Marine Cadastre (esp. coastal zones), more explicit relations with Building Information Modelling (BIM), new types of legal spaces: mining, archaeology and utilities are issues of attention and to be considered.
  4. There was a call for participants for the Stage 0 project on ISO 19152 LADM in September 2018. Then, during the 47th Plenary Meeting Week of TC 211 in November 13th, 2018 in Wuhan, China, a first meeting was held, regarding the approach and contents of the LADM Edition II, followed by a second meeting on June 4th, 2019 in Maribor, Slovenia, during the 48th Plenary Meeting Week of TC 211.
  5. Collaboration with partners – see Section 1 of this paper, is crucial and mandatory during the revision.
  6. A White Paper on Land Administration prepared by the Domain Working Group Land Administration of the Open Geospatial Consortium (OGC, 2019) was discussed during the World Bank Conferences on Land and Poverty on March 19th , 2018 and on March 22nd , 2017. A cooperation between OGC and ISO is expected to contribute to effective implementation and developments. The White Paper highlights the operationalisation of LADM.
  7. Over the past years, the Expert Group on Land Administration and Management of the United Nations Committee of Experts on Global Geospatial Information Management UN-GGIM developed a Framework for Effective Land Administration – FELA (UN-GGIM, 2019). This is a reference for developing, reforming, renewing, strengthening or modernizing land administration and management systems. Land data are in the core of any land administration and management system. The document calls for recognition of land tenure, land use, land value, and land development data - including elements relating to gender, conflict, and disaster - as fundamental geospatial data themes within any jurisdiction - and that those data be integrated with other fundamental themes. The document refers to the Land Administration Domain Model as a standard for land administration.
  8. Besides the official English and French version, also an informal Spanish translation of LADM is available. This was introduced at the LADM Workshop in Delft, the Netherlands (2017). Action is needed, as Spanish-speaking countries are very interested in adopting and implementing LADM.
  9. An INTERLIS based application is under implementation in Colombia and neighbouring countries are interested in following this approach– this was pointed out during a special LADM workshop in Quito, Ecuador in December 2018.
  10. In addition to the above mention translations, there are further (draft) translations into Russian, Chinese, Korean, and Czech of LADM.
  11. LADM Edition II should maximize backwards compatibility.
  12. Standards Council of Canada (SCC) proposed LADM Edition II as a multi-part standard with the extensible base defined in Part 1 and a revision of the current ISO 19152 as Part 2. Land valuation and land use planning would be additional parts. After the discussions in Maribor the following structure for the multi-part option (as multiple coherent packages with every part in separate standard) was suggested and agreed by the participants in that meeting:
    • Part 1 - Land Administration Fundamentals
    • Part 2 - Land Tenure or Land Registration or Land Interest
    • Part 3 - Marine Space or Marine Geo-Regulation
    • Part 4 - Land Valuation
    • Part 5 - Spatial Planning
    • Part 6 - Implementations
  13. RMIT University, Australia, states that the conceptual intention of LADM v1 was to provide a data model able to function as a core of any land administration system (LAS) worldwide. In reality, it is perhaps unlikely that the countries with an existing and a well-functioning LAS will implement a changeover to LADM. Hence, the practical value proposition of LADM is more likely to lie in providing an ‘off-the-shelf’ model for managing land tenure information for those countries for which structured digital land information systems are either missing or under development. As a descriptive standard, it is valuable as it is amenable to adaptation and extension by adopting jurisdictions and able to suit a range of tenure arrangements. This is further supported by the LADM specialization, the STDM. This is indeed the reason why there is no interference with national laws that may have any legal implications as written in the scope of the standard. LADM is also a CEN (European Committee for Standardization) standard. Such standard has legal impact in Europe. For this reason, the clause as mentioned is included. On the other hand, it can be observed that INSPIRE Cadastral Parcels is based on LADM. More interoperability efforts (also in countries with well-functioning LAS) are expected to be LADM based. See also the efforts from the OGC Domain Working Group on Land Administration –a meeting of this Group is held in Leuven, Belgium in June 2019. And also: http://www.opengeospatial.org/projects/groups/landadmin .

4.    REQUIREMENTS FOR LADM EDITION II

The first Edition of LADM should be upwards compatible with future editions. Future editions may have an extended scope. LADM improvements and extensions are needed – as well as LADM workflow/process models. This section is based on the New Working Item Proposal as submitted by FIG to ISO TC 211; see also Lemmen et al. (2018).

4.1 Extension of Conceptual Scope

A proposal to extend the scope of LADM with a valuation perspective is presented in (Çağdaş et al., 2016, Çağdaş et al., 2017). This proposal provides a data model that could be used to construct information systems for immovable property valuation. The model is designed especially for recurrently levied property taxation, but it can also be used for other purposes of valuation (e.g. transaction, compensation on expropriation, land readjustment, land consolidation, insurance assessment). The proposal provides a common basis for governments to direct the development of local and national databases, as well as for the private sector to develop information technology products.

The Global Land Indicators Initiative, (see UN Habitat/GLTN, 2017; UN ECOSOC and African Union 2016), seeks to derive a list of globally comparable harmonized land indicators, using existing monitoring mechanisms and data collection methods as a foundation. Internationally agreed standards will be key component alongside agreed global concepts and evidence-based approaches. There is a need for a foundation of a Land Administration Performance Index – which is a possible link to existing global frameworks or initiatives.

Legal space and legal objects have their own geometry which is in many cases not (or not completely) aligned with the physical space and physical objects. Legal space should be linked with physical objects – by IDs or by re-using of descriptions of space. BIM/IFC and CityGML offer options in this respect. In general, for linking information (over the web), RDF may be the preferred solution. The users of the indoor spaces create a relationship with the space depending on the type of the building and the function of the spaces. Applying LADM allows assigning RRRs to indoor spaces, which in turn indicate the accessible spaces for each type of user. An IndoorGML-LADM model is one example of linking physical and legal objects one to another.

A normative reference to IHO S121 (Marine Limits and Boundaries) based on the LADM principles needs to be included in ISO 19152 as well, this will be one part of the LADM Edition II.

Spatial planning/zoning with legal implications is another issue to consider. In principle, this is a matter of coding zones in code tables (based on the local situations). This implies further integration of spatial planning and land administration environments. Re-use of zones from spatial planning into restrictions to land rights should be possible.

Other legal spaces are related to mining, archaeology and utilities (2D or 3D) should be addressed as well.

4.2 Further Improvements to be Included in LADM II

For the domain of land administration, the localization issue extends from language names to the various organizations and institutions dealing with interests in land.

Paasch et al. (2015) and Stubkjær et al. (2018) propose code lists as a mean of internationalization by which the classes of the LADM may be related to a particular jurisdiction. The issue of code lists has been addressed by the OGC as well, namely in terms of the 17-050r1 Code List Manifesto document (Scarponcini, 2017). Code lists need to be semantically enriched, structured (SKOS) and versioned. Metadata and tenure atlases are relevant in this context. Tenure atlases provide an overview on tenure systems and the level of recognition. This may include areas without land markets and nature preservation etc.

There is a model for representation of legal space allowing the representation of volumes that are not completely closed (as needed according the legislation in several countries).

More functionality is required for a complete partition of space: more explicit 3D+time profiles. In addition to the current LADM LA_VersionedObject, a bi-temporal model is considered, supporting systematically both real world and systems times.

An extended survey model and legal model is needed. This implies adjustments from field observations to the spatial database and the generation of quality labels.

The Social Tenure Domain Model is proposed to be presented “closer to the core” of LADM

4.3 Technical models (encodings) to be Included in LADM II

Encodings models concern the further detailed technical specification of LADM and are based on existing standards: BIM/IFC, GML, CityGML, LandXML, InfraGML, IndoorGML, RDF/linked data, GeoJSON.

BIM is very important in order to establish a link between BIM and land administration in relation to spatial planning and lifecycles of constructions/ buildings.

Open data is about Coding of Rights, Right holders, Spatial Unit Types, etc. (see Informative Annex J of LADM (ISO, 2012) – W3C).

4.4 Workflows and Process Models

Cadastral map updating includes adjustments and transformations of field observations (collected at different moments in time and with different survey instruments or use of imagery from different sources) to the spatial database. Management of areas is needed – there may be more than one area to be maintained for the same spatial unit – the legal area and the accurate area as calculated in the cadastral GIS. Implementation of tolerances to manage the differences should be flexible and purpose related. Results of subdivisions of spatial units may need to be shared with other systems. This includes results of readjustments and land consolidation.

Blockchain technology in transaction processes could be very well applicable for transactions in land administration.

Conversion of social tenure to legal tenure is a process that may require different levels (layers) with related attributes. The same is valid for geometric quality improvements of the cadastral map.

A new class representing processes may be defined: a specialization of the class representing sources – thereby creating a connection between the classes of workflow management module and LADM classes.

Processes can be organized on the basis of use of electronic signatures in case of applications and information requests with public and private keys and encryption/decryption methods.

Provision of information to data collectors for initial data collection or maintenance is a specific but very important process (task management, logistics).

New approaches in Land Administration include Volunteered Land Administration and Crowdsourcing. It is possible that right holders and communities collect and maintain their own data with a certain level of professional support for quality insurance etc. Participatory surveying is possible with GNSS technology.

Conversion from social tenure to legal tenure may require professional support – but it is easy to make this process complex and complex to make it easy. The publication of parties’ related rights and spatial units is also possible via global services (as may be Google, Virtual Earth and Open Street Map and many others).

There will be a need for considerably more integration across the various national data and information systems and platforms in order to leverage the most effective data and analysis for evidence-based policy formulation and decision-making. Image-based acquisition of cadastral boundaries needs access to huge image libraries – including historical imagery – to support large-scale implementations.

5.    PROPOSED NEW FUNCTIONALITY IN LADM EDITION II

In this section a number of initial considerations related to definitions and proposals for new functionality in LADM, see Figure 1 in it’s Edition I, are introduced.

Figure – The Land Administration Domain Model Edition I

5.1 Definition of Land

Standards Council of Canada proposes to replace or refine the concept of "land" during the revision. This was discussed during the TC211 Meeting in Maribor. Specifically, in clause 1 of ISO 19152:2012, the first sentence reads: "This International Standard: ⎯ defines a reference Land Administration Domain Model (LADM) covering basic information-related components of land administration (including those over water and land, and elements above and below the surface of the earth)…" This basically states that “land” should be interpreted as “space”. However, to avoid confusion with NASA and ESA’s use of (outer) space, it was decided to use the term “land” in the above wide context.

The current definition of land is: “the surface of the Earth, the materials beneath, the air above and all things fixed to the soil”. According to Canada this is based on private law and needs to be taken into account. It may be good to consider this in order to introduce the '3D partition of (legal) space’ term.

The new proposed definition for the term “land administration” in the Working Draft 1 (pending discussion!) is: “land administration is the process of determining, recording and disseminating information about relationships between people and land - including informal, customary and formal uses and property rights,- and information about value and use of land.” We could further discuss to include “perceived security of tenure” – see the indicator related to SDG 1.4: https://sustainabledevelopment-uk.github.io/1-4-2/

5.2 Valuation Information Model

Property valuation systems require information related to property units together with immovable property rights, therefore, it is important to ensure that the units and the rights should have been unambiguously identified. This is supported by the land administration systems including cadastre and land registry. ISO 19152:2012 LADM is a descriptive conceptual model that provides a reference for land administration systems (FAO, 2017). The value component of land administration is considered out of scope in the first version of LADM, which actually provides a solid and flexible base for property valuation. A group of researchers has recently developed the Valuation Information Model by extending the ExtValuation class of LADM. The purpose of the LADM Valuation Information Model is to specify the semantics of valuation registries maintained by public authorities and specify its relations with other land administration registries and databases. It provides a conceptual schema for the data concerning valuation units that are objects of valuation (e.g. cadastral parcel, building and condominium), input and output data used and produced through single or mass appraisal processes, parties involved in the valuation practices, transaction prices and sales statistics (Cagdas et al., 2016).

Classes in the Valuation Information Model Package receive a prefix VM, short for “Valuation Model”. The main classes of the Valuation Information Model Package are: (1) VM_ValuationUnit, (2) VM_ValuationUnitGroup, (3) VM_SpatialUnit, (4) VM_Building, (5) VM_CondominiumUnit, (6) VM_Valuation, (7) VM_MassAppraisal (8) VM_TransactionPrice, (9) VM_SalesStatistic, and (10) VM_ValuationSource, see Figure 2.

Valuation Units, as instances of VM_ValuationUnit, are the basic recording units of the valuation registries, and are realized by an aggregation relationship of VM_ValuationUnit onto itself, see Figure 2. The object of valuation may be (a) only land (e.g. cadastral parcel), (b) only improvements (e.g. buildings), (c) land and improvements together as land property, (d) land and improvements together as condominium property (McCluskey, 1999; Bird and Slack, 2002; Almy, 2014).

Valuation Units may be grouped in valuation unit groups, as instances of class VM_ValuationUnitGroup, and realized by an aggregation relationship of VM_ValuationUnitGroup onto itself, see Figure 2. A valuation unit group may be a grouping of other valuation unit groups. Valuation units may be grouped according to zones (e.g. administrative divisions, market zones) that have similar environmental and economic characteristics, or functions of valuation units (e.g., commercial, residential, agricultural) that have similar characteristics.

Figure 2 — Classes of Valuation Package

Class VM_SpatialUnit may represent cadastral parcels, as well as sub-parcels that are subjects to valuation activities. VM_SpatialUnit is a specialization class of LA_SpatialUnit.

Building represents physical spaces of buildings, building parts, other constructions, and their characteristics in valuation activities. A building may be considered as complementary part of parcels (VM_SpatialUnit), but may be valued separately from the parcels on which they are located. This class coincides with the physical space of a building. A condominium building contains condominium units established according to condominium schemes. This class is adopted from the OGCs LandInfra standard (OGC, 2016). A condominium building consists of (i) condominium units (e.g. apartments, shops); (ii) accessory parts assigned for exclusive use (e.g. garages, storage areas); (iii) and joint facilities covering parcel, structural components (e.g. foundations, roofs), accession areas (e.g. entrance halls, spaces), and other remaining areas of the building (e.g. staircases, heating rooms) (Kara et al., 2018).

Condominium units as instances of class VM_CondominiumUnit. A condominium unit is designated for the exclusive use of the individual condominium owner and shares a condominium building.

Class VM_Valuation, as a counterpart of the ExtValuation external class of LADM, specifies output data produced within valuation processes, especially data for property tax assessment. It concerns date of valuation, value type, valuation approach, and assessed value of valuation units.

Class VM_Valuation has a class as specialization: Mass appraisal, as instances of class VM_MassAppraisal. Mass valuation is a process of valuing a group of valuation units using standardized procedures at a given date. Class VM_MassAppraisal describes mathematical models, mass appraisal analysis types (e.g., multiple regression analysis), and the sample size of the analysis.

Transaction prices as instances of class VM_TransactionPrice. Class VM_TransactionPrice characterizes the information content of transaction contractor declarations, including the date of contract or declaration, transaction price, date and type of transaction (e.g., sale, heritage, forced sale, and rent prices).

VM_SalesStatistic, with sales statistics as instances. It represents sales statistics produced through the analysis of transaction prices. VM_TransactionPrice and VM_SalesStatistic serve valuation activities for different requirements, e.g. estimating property values for property taxation, expropriations, and monitoring price trends.

Valuation source as instances of VM_ValuationSource class. In principle, property valuation is documented a valuation source, as instances from class LA_ValuationSource.

5.3 Spatial Planning Information Model

It is common for countries to manage land tenure in a separate mechanism than spatial planning (Enemark 2004). International Federation of Surveyors (FIG) considers spatial plans as closely related to cadastre (FIG 1995). Extension of the standard is needed to develop an effective way to link land tenure and spatial planning information. Standardization and harmonization of spatial planning information have been performed in Europeans countries through initiatives from each country, or via Europ-wide projects, such as INSPIRE and multinational project, such as Plan4All (INSPIRE 2014, Murgante 2011, and Cerba 2010).  

The standardization of spatial planning information in these initiatives mostly covers multiple layers spatial themes (e.g., land cover, land use, utilities, and government services, production and industrial facilities, agricultural and aquaculture facilities, regulation zones and reporting unit, and natural risk zones). Based on these ealier standardization efforts, the Spatial Planning Information Package is now being developed. The classes in this Package get a prefix SP as from Spatial Planning.

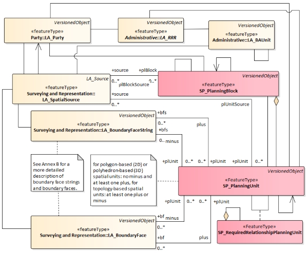
The spatial planning information package consists of six main classes: SP_PlanningBlock, SP_PlanningUnit, SP_PlanningGroup, SP_RequiredRelationshipPlanningBlock, and SP_ RequiredRelationshipPlanningUnit. This package reuses LA_SpatialUnit to accommodate sub-parcel division of RRRs from land administration and spatial planning processes. Authors re-use existing LA classes as much as possible to maximize the integration of spatial planning information into LADM (Fig 9). SP_PlanningBlock contains spatial plan resulted from spatial planning processes. SP_PlanningGroup class accommodates aggregation and hierarchy of spatial planning from all levels of spatial planning, namely: national plan, provincial plan, and city/municipality plan. In reality, SP_PlanningBlock is represented by a spatial plan map while SP_PlanningUnit is referring to a zoning map (Fig. 9). Instance of the SP_PlanningGroup class is introduced to accommodate the hierarchy in spatial planning, which manifests in (a) regional-wide (e.g., European Union), (b) Country-wide (e.g., Indonesia), (c) Island, (d) State or Province, (e) Municipality or City, and (f) Urban or Rural. The class SP_PlanningBlock has an optional association class: SP_RequiredRelationshipPlanningBlock while the SP_PlanningUnit class has an optional association class: SP_RequiredRelationshipPlanningUnit (See Figure 3). The required relationships classes facilitate declaration of explicit spatial relationships or criteria, such as geometric quality (accuracy and precision) of a geometry of the spatial information classes declaration or topology relationship between planning blocks and land parcel declaration.

Figure 3 — Classes of Spatial Planning Information Package and its spatial representation

Both SP_PlanningBlock and SP_PlanningUnit classes reuse LA_BoundaryFace and LA_BoundaryFaceString geometry to represent sectoral policies integration through spatial planning processes (Fig 3). An instance of the class LA_BoundaryFaceString accommodates a boundary face string of spatial planning area. LA_BoundaryFaceString is also associated with class LA_Point.

A document related to the geometry of spatial planning is portrayed via class LA_SpatialSource. In the case of a location by text, a boundary face string would not be defined by points. In case of a boundary face associated with a 3D planning unit, it can be described on one or more spatial sources; see Figure 4.

To accommodate multidimensional spatial planning, an instance of class LA_BoundaryFace is a boundary face and VersionedObject accommodate 4D (3D+time) representation for SP_PlanningUnit.

Figure 4 — Classes of Spatial Planning Information Package and its correlation with LA_RRR

The Spatial Planning Package accommodates RRRs derived from spatial planning into LA AdministrativeSource and LA_RRR. Administrative aspects of this package are basic classes of SP_PlanningUnit and SP_PlanningBlock (see Figure 4). LA_AdministrativeSource facilitates the foundation for rights, restrictions, and responsibilities derived from the spatial planning process. Class SP_RequiredRelationshipPlanningUnit allows for creating instances of relationships between SP_PlanningUnits. The RequiredRelationships classes are similar to the BAUnit class, which can be legal, temporal, or of a spatial nature. An instance of the class SP_PlanningUnit registers a zoning unit which may contain RRRs derived from spatial planning processes. These classes are based on an administrative source; an instance of class SP_AdministrativeSource (see Figure 4). There is a unique combination between an instance of LA_Party, an instance of a subclass of LA_RRR, and an instance of SP_PlanningUnit to preserve the particularity of RRRs for each SP_PlanningUnit. Both SP_PlanningUnit and SP_AdministrativeSource are related to LA_RRR representing the integration of the RRRs derived from spatial planning and land administration.

5.4 Refined Survey Model

LADM refers to Observations and Measurement Standard (ISO, 2011) which is essentially a survey model, though a very generic and with limited capabilities one. Therefore, to facilitate a comprehensive spatial description, which incorporates the diverse elements of the survey component, specifically: different data acquisition and processing techniques, spatial data formats, types of survey documents and the actions which can be applied to a spatial unit, a Refined Survey Model (RSM) is required. The purpose of this model is to improve work flows of land management organizations where they exist and to propose a systematic, structured approach to linking spatial sources with their counterpart spatial units which in turn contributes to a transparent and accessible survey data (Soffers, 2017).

Figure 5 — Extended LA_SpatialSource Class

In order to form a Refined Survey Model, an extended LA_SpatialSource class is suggested (Figure 5) including several new attributes and corresponding Code Lists. In addition, a new optional association class was created to link LA_Party and LA_SpatialSource/ LA_AdministrativeSource. The purpose of these association classes is to denote the different roles of a survey executor and administrative party/ies that are not directly portrayed by the “role” attribute in the LA_Party class.

Furthermore, a new concept of an “Integrated Source” is suggested which is modeled as an association between the Administrative and the Spatial source classes. Different source types are represented via assignment of multiplicity, where “0” represents a case of a pure Administrative or Spatial source, whereas “1” illustrates a situation where a document contains both types of information.

Figure 6 represents the complete Refined Survey Model, which includes both 2D and 3D cases. In the interest of explicitly represent the relation between LA_SpatialSource and LA_SpatialUnit - that exists in the real-world scenario however hasn’t been depicted in the model in Edition I - an association class “LA_SurveyRelation” is proposed.

Figure 6 — Refined Survey Model

5.5 3D Spatial Profiles

At the current edition of LADM, the Spatial Unit Package and the Spatial Representation and Survey sub-packages allow a number of possible representations of spatial units in 2D, 3D or mixed dimension (integrated 2D and 3D), ranging from “text based” spatial unit to the “topology based” level encoding, providing a framework for categorization of spatial units recorded in cadastral or other land administration organizations systems. For 2D spatial units five spatial representations are supported, while there is also one spatial profile for 3D spatial units (Annex E ISO 19152, 2012).

The initial classification of 3D spatial units was provided by Thompson et al. (2015) and forms the starting point for further investigation. These were named as: “2D Spatial Units”, “Above / Below a Depth or Height” (semi-open spatial units), “Polygonal Slice”, “Single-Valued Stepped Slice”, “Multi-Valued stepped Slice”, and “General 3D Parcels”. These categories have been used in discussing approaches to representing and storing spatial unit information.

The defined spatial units’ categories (FIG, 2018b; Thompson et al., 2016) are listed below in an order of growing complexity (Kalogianni et al., 2018) and presented in Figure 7:

  1.  2D spatial unit: completely defined by the 2D location of points along its boundary.
  2. 3D spatial unit: defined by a set of bounding faces, which are themselves defined by a set of 3D points and an interpretation. The following subcategories are defined:
  • Semi-open spatial unit: defined by a 2D shape with one horizontal surface (upper or lower surface) – e.g. “to the depth of …meters”.
  • Polygonal slice spatial unit: defined by 2D shape with horizontal bounded surfaces (upper and lower surface), it is the most common form of closed 3D spatial unit.
  • For both categories, the following subcategories (depending on the nature of the surface definition) are defined:
    • Above/below an elevation: the surface is defined by a horizontal flat plane at a height above/below a datum.
    • Above/below a surface parallel to the local ground surface, and a defined distance above/below it.
  • Single-valued stepped spatial unit: defined by only horizontal and vertical boundaries, but non self-overlapping in z.
  • Multi-valued stepped spatial unit: defined by a set of boundary faces, all of which are all either horizontal or vertical, without a restriction of the volume to being single valued in z. This allows volumes with “caves” or “tunnels” in the wall.
  • General 3D spatial unit: the “catch-all” category of spatial units, which fail to fit in one of the above categories. It is defined in part by boundaries other than horizontal and vertical and thus at its definition at least one boundary should be defined by one non-horizontal, or non-vertical face. This category may result to a further categorization as the following boundaries lie in this category: 2-manifold, planar/curved boundaries, open/closed volume, single/multi- volume. It should be considered whether the sub-categories that will be created would be mutual exclusive, or would they be independent aspects and generate multiple categories form their possible combinations.
  • Building/construction format spatial unit: legally defined by the extents of an existing or planned structure that contains/will contain the unit. In the case that some jurisdictions decide not to record the geometry at this category, then it can be a 3D spatial unit with a “text-based” description, while for the rest that do describe the geometry, this category behaves like other 3D spatial units (usually polygon slice). The decision to record or not the geometry is purely local and could be applied to any type of spatial unit.
  • Any of these 3D Spatial Units can give rise to a Balance spatial unit: It can be of any complexity as above but represents the remainder of a 2D spatial unit (i.e. prism) when all the 3D spatial units defined within it have been excised. The remainder (inner 3D region) could be of any complexity, but there are two variants of what this construct means: ˗
    • The volume may be a primary interest excised from the 2D spatial unit (to avoid overlap);
    • The volume may define a secondary interest (e.g. lease, where overlap is allowed), therefore leaving the base spatial unit as a standard 2D spatial unit.                                                        

 Figure 7  — Subcategories of spatial unit geometries: A. Building Format spatial units; B. Simple Slice; C. Single-valued stepped spatial unit; D. Multi-valued stepped slice; E. General 3D spatial unit (Kalogianni et al., 2018)

In the case where 3D spatial units are modelled by a 3D geometry collection (polyhedra), within a 2D surface parcel, then the "Balance space unit" is the unit which comes as a result from prism - (minus) polyhedron. If the whole 3D domain is modelled as space partition using a 3D topology structure, then the "Balance space unit" will be a prism on the outside, with holes or caves made by the 3D geometries.

Based on the categorisation of the 3D spatial units, the following 3D spatial profiles have been developed and presented in Annex E of ISO/WD1 19152-v2. It is noted that the developed spatial profiles will be used by all the parts of the LADM Edition II, in case of a multipart standard.

A Spatial profile for “simple” 3D spatial units, covering polygonal slice and semi-open spatial units is developed, as presented in Figure 8. It is noted that by leaving “null” the “upper_elevation” and “lower_elevation” attributes, this profile can be also used to model 2D spatial units. An issue that was taken into consideration is that one of the bounded surfaces may be the earth surface. For this reason, the earth surface has been modelled as “blueprint” for external class and is related to relative z/height/depth types of representations and/or to 3D parcel dissemination.

Figure 8  —  Proposed spatial profile for “simple” 3D spatial units and Proposed code lists for external blueprint class ExtEarthSurface (Kalogianni et al., 2018b)

To cover the case of a building/construction format spatial unit (mainly referring to polygonal slice spatial units, but all categories are possible) a spatial profile has been developed, presented in Figure 9.

To represent the reference to a building format, an association with an external class is added.

 It is noted that, this external class needs further, refined modelling and as a future step it should be modelled considering approaches of integrating LADM with models encoding the fine detail of the units, as the integration of LADM with IFC classes; encoding information through surveying plans (described with LandXML); building module of CityGML through CityGML-LADM ADE, etc. (Kalogianni et al., 2019).

Figure 9 — Proposed spatial profile for building/construction format spatial units (Kalogianni et al., 2018b)

What is more, a spatial profile for the general spatial unit has been developed and it aims to cover almost all 3D geometric objects, however complex. For the general spatial unit, two simplified spatial profiles are proposed, one in a topological model (Figure 10) and the other in a polygonal encoding (Figure 11). Those profiles are kept as simple as possible and should be further explored in relation to real-world use cases.

 

Figure 10 - Spatial profile of a general spatial unit in a topological model (simplified) (Kalogianni et al., 2019)

Figure 11 — Spatial profile of a general spatial unit in a polygonal encoding (simplified) (Kalogianni et al., 2019)

Last but not least, a spatial profile for balance spatial units has been developed. This type of spatial units is modelled as the “remainder” between a normal 2D and 3D parcel, thus they can be explicitly stored as being the balance of spatial unit when the sub-units are excised, as depicted in Figure 12. The remainder parcel is not an independent one, and thus its spatial profile depends on the spatial profile of the core/basic 3D parcel. It is noted that, at a conceptual level the association between the two parcels can be derived, while at the implementation level it can be decided whether it would be explicitly or implicitly modelled. The association can become explicit when the 2D parcel is described by simple text (2D text based spatial profile) or points (2D point based spatial profile).

Figure 12 - Spatial profile for the balanced spatial unit (Kalogianni et al., 2019)

5.6 IndoorGML-LADM Combination

The RRRs inside buildings are needed to support indoor navigation by managing the access and use of space for each party. The party of the indoor spaces establishes a relationship with the spaces according to the type of building and the function of the spaces. The party requires guidance in some buildings to reach their destination, and, thus, several navigation models have been developed for this purpose; however, these models do not distinguish between party types and how that could affect their accessibility rights. Therefore, the integration of LADM and IndoorGML allows assigning rights, restrictions, and responsibilities to each indoor space to determine the accessible spaces for each type of party. By representing the party types of the indoor spaces, LADM could establish a relationship between the indoor spaces and the party. As a result, the navigation process will be more convenient and more straightforward because the navigation route will avoid non-accessible spaces based on the rights of the party (Alattas et al., 2017). The combined use of IndoorGML and LADM covers a broad range of information classes: (indoor 3D) cell spaces, connectivity, spatial units/boundaries, (access/use) rights and restrictions, parties/persons/actors, and groups of them. The integration model of LADM and IndoorGML is part of a broad hierarchical framework of models for space subdivision based on RRRs of the party as shown in Figure 13.

Figure 13 — Hierarchical framework of integration model (Alattas et al., 2018).

IndoorGML is an OGC standard that provides information of the indoor space and GML syntax for encoding geoinformation for the purpose of navigation (Alattas et al., 2018). IndoorGML determines a model to describe the geometry, topology and semantics of the indoor spaces that are utilized for the components of navigation routes. There are two categories based on the indoor spatial applications: 1) managing the building components and facilities, and 2) using the indoor space. The first category mainly focuses on the architecture elements of the building such as walls and roofs (discipline is called FM, facility management). The second category deals with the use and localization features of the indoor space, which leads to describing spaces such as rooms, corridors, and constraints elements such as doors. IndoorGML establishes a framework to determine static or mobile objects (agents) and provide spatial information services (navigation) by utilizing their positions in indoor space. IndoorGML represents the spatial character of the indoor spaces and provides information about their connectivity [Alattas et al., 2018b]. It has four different type of classes (GML, IndoorCore, IndoorNavi, and Not implemented) (Alattas et al., 2018). The combined UML model of IndoorGML and LADM is shown in Figure 14. Note the main links between these two models is via CellSpace (at the IndoorGML side) and LA_SpatialUnit/ LA_SpatialSource (at the LADM side).

5.7 Processes Modeling

The LADM conceptual information model is completed by a model describing the various processes. The LADM processes are organized per package and cover both data input and output. First, the processes related to the core LADM packages: Party, Administrative and Spatial Unit are described; second, the processes of the supplementary packages: Valuation and Spatial Planning are outlined.

Each process encompasses principle components and forms the legal or spatial correlation between them. Each element can be cross-connected to a corresponding LADM class as demonstrated below.

Figure 14 — UML model of LADM-IndoorGML combined model, the LADM classes are in blue and IndoorGML classes are in coral IndoorGML

 

The main goals of processes modeling are:

  • Establishing a comprehensive inventory of all land administration related processes, both fundamental and accessory processes and proposing a standardized representation methodology thereof. Processes listed within the inventory include data acquisition and distribution aspects as well as

The integral components are as follows:

  • The interested party or the initiator/s of the process, might also be referred to as “stakeholder/s”, that may be a person or an organization, such as: right holder, entrepreneur, municipality, government or an architect. This element of the process is denoted by the class LA_Party.
  • The executing party – licensed professionals or commoners who carry out the process, such as: surveyor, volunteer etc. The LADM class of this element is LA_Party.
  • The supervising or the inspectorial authority certified to approve, audit and/or execute the final step of a certain process. For example: land registrar, state surveyor, planning or tax authority which are represented as LA_Party as well.
  • The input and the output of a process, may those be legal (deed/title) or spatial (map) products depending on the type of the process and can be represented by either LA_Source, both spatial and administrative, or in some cases integrated sources. Some processes may include special units as their input/output and hence correspond to LA_SpatialUnit.
  • Format or a procedure of data exchange, submission or distribution required for the process. For instance, the use of DXF files for a cadastral map or request for registry form. These may be depicted by sources attributes such as mediaType.
  • Legal basis: the laws, regulations and administrative guidelines relating to the process, may be presented in LADM by the LA_AdministratievSource.
  • The actions needed to be taken during the process, such as: selling, recording, surveying etcetera.
  • Timeframe, it is a common practice for a timeframe for each specific part of a particular process to be set by law or in a case of lack of regulatory basis to be agreed upon by all the parties involved.
  • Restrictions or constraints which are characteristic of a given process, may be formed as constrains in the LADM model.

The general methodology for process modelling is of a hierarchical nature. The suggested framework consists of 4 steps – levels:

  • Level 1 – Identification of all the actors/elements involved in a process according to the specified elements. Note: the actors and/or the elements might differ from country to country subject to enforced laws and accepted procedures.
  • Level 2 – Identification of process phases, in other words groups or sub-processes relating to a certain topic and provision of generic descriptions.
  • Level 3 – Identification of basic activities.
  • Level 4 – Building of a model.

The first two levels may be depicted by use case diagrams, whereas Levels 3 and 4 can be presented via activity and/or sequence diagrams.

It should be noted here that Canada proposes to revise the definition of "spatial unit" to include points and lines and advocates for an approach by spatial profiles. This is included already in LADM – but if there is a need to make this more explicit then this is an improvement. The current (2012) Annex E defines the following spatial profiles: a ‘sketch based’, ‘point based’, ‘text based’, ‘unstructured (line) based’, ‘polygon based’, ‘topological based’ spatial unit (in 2D and 3D space).

5.8 Explicit Inclusion of Deeds Registration

SCC Canada proposes that in the revision of LADM a model and documentation for the Deed registration systems are explicitly included. There really seems to be a need for discussion on this issue. Canada concludes that “the actual model does not support existing land information systems centred on Deed”. This conclusion conflicts with the reality where countries with deeds registration, as Columbia, are implementing the LADM. Neighbour countries (also with deed systems) as Ecuador, Peru and Bolivia follow these developments. If agreed, Deed Registration will be included explicitly. Furthermore, Title Registration can be explicitly included, as well as other types of registration – see the example from China as presented in Maribor or STDM based approaches (integrated land administration without fragmented institutional responsibilities). Therefore, not exclusive to Western oriented systems. Regardless, it can be noted that both Deed and Title registration are completely supported in Edition I. See the LADM Annex N on History and Dynamic Aspects and also the references to “deed” under LA_Source and LA_AdministrativeSource. Please note that also systems with only occupation rights and ownership under the state are supported.

5.9 Country Profiles

RMIT University, Australia proposes guidelines regarding development of country profiles to be developed to assist in LADM implementation around the world. In the first instance, this could target only tenure arrangements (especially if LADMv2 is much broader).

It is noted that a methodology for the development of LADM-based country profiles, considering both technical and non-technical aspects, is already available and the initial text can be found in ANNEX D.1 ‘‘Methodology for developing a country profile’’ of ISO/WD1 19152-v2(E). The methodology is based on the afore-mentioned research and builds on the existing technical knowledge and experience with LADM implementation, considering both technical and non-technical aspects that is needed to be reflected in order a jurisdiction to adopt LADM, as a step towards actual implementation.

Certification for the level of compliance with LADM should be discussed and decided for software developers that develop LADM-based solutions, as well as for developed country profiles.

During the ISO TC211 meeting in Maribor, it was discussed that it is possible to create an inventory to store, maintain and update the developed LADM country profiles.

6.    DRAFT NEW LADM SCOPE

Given all developments and requirements a draft version of the scope of LADM Edition II can be presented now. New contents is marked in yellow; contents to be deleted in red.

This International Standard:

  • defines a reference Land Administration Domain Model (LADM) covering basic information-related components of Land Administration (including those over water and land, and elements above and below the surface of the earth);
  • provides an abstract, conceptual model with five packages and one subpackage related to:
  1. parties (people and organizations)
  2. basic administrative units, rights, responsibilities, and restrictions (ownership rights, etc.);
  3. spatial units (parcels, and the legal space of buildings and utility networks) with a subpackage on surveying and spatial representation (geometry and topology);
  4. valuation (valuation units, buidlings, mass appraisal); and:
  5. spatial planning (planning block, planning unit).
  • provides terminology for land administration, based on various national and international systems, that is as simple as possible in order to be useful in practice. The terminology allows a shared description of different formal or informal practices and procedures in various jurisdictions;
  • provides a platform for indicators to be used for comparison and monitoring;
  • provides an approach to modelling land administration processes;
  • provides in various encodings (CityGML, InfraGML, RDF, INTERLIS, BIM/IFC, GeoJSON) the technical models covering scope of conceptual model
  • provides a basis for national and regional profiles; and
  • enables the combining of land administration information from different sources in a coherent manner.

The following is outside the scope of this International Standard:

  • interference with (national) land administration laws that may have any legal implications; and
  • construction of external databases with party data, address data, land cover data, physical utility network data, archive data and taxation data. However, the LADM provides stereotype classes for these data sets to indicate which data set elements the LADM expects from these external sources, if available.

7.    ACTIONS

  • Agreement on the publication of the second Edition of LADM organized into multiple parts (either as multiple coherent packages in one standard as available in draft or every part in separate standard). Working Titles of the packages (or parts) are as follows:
    • Part 1 - Land Administration Fundamentals
    • Part 2 - Land Tenure or Land Registration or Land Interests
    • Part 3 - Marine Space or Marine Geo-Regulation
    • Part 4 - Land Valuation
    • Part 5 - Spatial Planning
    • Part 6 – Implementations
  • Each part will be a separate standard and every part requires a submission of a formal “New Working Item Proposal” (NWIP). These 5 or 6 NWIPs may be submitted by various stakeholders, or in cooperation between them, namely: UN GGIM, WB, FIG, IHO, RICS, EuroSDR, EU JRC, CINDER, ELRA, TEGoVA, IVSC, IAAO – others or combinations and depending on the contents. Therefore, contacts have to be established between those bodies. FIG remains the key liaison with its commissions on spatial planning, valuation and cadastre and land management – combined with FIG’s Standards Network.
  • Linking ISO 9836, activities of TC 307 of ISO with blockchain and standardisation efforts on Land Use and Land Cover (ISO 19144) are required.
  • Attention must be paid to Simple Schemas, Country Profiles, Certification and (meaningful, structured and versioned) Code List values and their implementation.
  • The developments of LADM will be presented at the Meeting of the Domain Working Group Land Administration of the Open Geospatial Consortium in Leuven on June 26th, 2019 and to the LADM 2019 workshop (1-3 October 2019, Kuala Lumpur, Malaysia). This latter workshop is the next source and inspiration for the development and evaluation of the new parts for the LADM revision.
  • Preparations of the Presentation from the LADM Project Coordinator, Chris Body, to the UN GGIM, during the 9th Session of the UN committee of Experts on Global Geospatial Information Management.in August 2019 are ongoing.
  • Formal Appointment editors (during the following ISO TC211 meeting in Japan, December 2019).
  • Starting the development of the standard.

8.    CONCLUSIONS  

The initial needs / goals for LADM v2 were expressed at the UN-GGIM Expert Group on Land Administration and Management (Delft, The Netherlands,14-15 of March 2017). During this meeting participants from member countries and organizations such as UN-SD, UN-HABITAT, UN-ECE, OGC, FIG, World Bank Group indicated the need for extension in following directions: extended conceptual model (refined legal modelling, valuation, Marine, links to BIM, refined survey model/spatial representations, 3D/4D Cadastre), Technical models (database schema, exchange formats: CityGML, IndoorGML, InfraLand (InfraGML), LandXML, and (Geo)BIM) and standardization beyond models (Organization (best practices), Legal/financial aspects, OpenCadastre approach (crowd sourcing), Workflow modelling, Blockchain and ledger technologies).

These requirements were further addressed at two LADM workshops (2017, Delft and 2018 Zagreb) and during special meetings at the World Bank Land and Poverty Congress in 2017 and 2018. A very wide range of groups should benefit from LADM Edition II: citizens, surveyors, registrars, valuers, conveyors, hydrographers, developing cooperation, national cadastre and registry organisations, software development companies (open and closed source), UN GGIM, IHO, OGC, etc.. This was confirmed by the ISO TC211 formal voting (ending on 5 March 2018) on the systematic review of ISO 19152:2012: the majority of the ISO/TC211 P-members expressed their wish for the revision and included a number of suggestions in line with the above mentioned functionality. (ISO, 2018).

While the term ‘Land Administration’ tends to relate to tenure, value, use and development functions of land, LADM’s emphasis on tenure, or information about Rights, Restrictions and Responsibilities (RRRs), is fundamental and this should be retained as a priority and focal point of the ontology. However, perhaps clarification can be provided to address nomenclature (as suggested by RMIT University). LA_Party, LA_RRR, LA_BAUnit and LA_SpatialUnit remain the proposed core classes in LADM Edition II. The Social Tenure Domain Model should be related here. In addition, LADM Edition II is expected to also support land valuation information and planned land use information (supporting development). This makes the coverage of ‘Land Administration’ more complete by LADM Edition II, which is very important if the aim is to harmonize the models form these very related (sub)domains of land administration.

The proposed LADM Edition II brings more complete support land management (also spatial planning, valuation, marine cadastre) and is closer to implementation (also technical models and processes).

A New Working Item Proposal for the development of a second Edition of the Land Administration Domain Model has been submitted by the FIG to the ISO Technical Committee 211 on Geographic Information. This requires re submission of NWIPs per part.

REFERENCES

BIOGRAPHICAL NOTES  

Christiaan Lemmen is full Professor Land Information Modeling at the Faculty of GeoInformation Science and Earth Observation of the University of Twente in the Netherlands. His other main job is as Senior Geodetic Advisor at Kadaster International, the international branch of the Netherlands Cadastre, Land Registry and Mapping Agency. He is director of the OICRF, the International Office of Cadastre and Land Records, one of the permanent institutions of the International Federation of Surveyors (FIG).

Peter van Oosterom obtained an MSc in Technical Computer Science in 1985 from Delft University of Technology, the Netherlands. In 1990 he received a PhD from Leiden University. He is professor at the Delft University of Technology, and head of the ‘GIS Technology’ Section, Department OTB, Faculty of Architecture and the Built Environment, Delft University of Technology, the Netherlands. He is the current chair of the FIG Working Group on ‘3D Cadastres’.

Abdullah Kara holds BSc in Geomatics Engineering from Istanbul Technical University and MSc degree in Geomatics Programme of Yıldız Technical University (YTU). He worked as an engineer in the Development of Geographical Data Standards for Turkey National GIS Infrastructure. He is a PhD candidate in YTU. He visitied GIS Technology Section, Department OTB, Delft University of Technology as a guest researcher in 2018.

Eftychia Kalogianni is a PhD candidate in GIS Technology’ Section at the Faculty of Architecture and the Built Environment, Delft University of Technology in the Netherlands. Her PhD research topic is about adopting a holistic approach to treat 3D Cadastres within the spatial development chain. She holds a MSc in Geoinformatics from NTUA and a MSc in Geomatics from TU Delft. In 2012, she received a diploma in Rural and Surveying Engineering from National Technical University of Athens. Since 2015, she works at a consulting engineering company. She is an active member of FIG Young Surveyors Network.

Anna Shnaidman is a former Geophysical Surveys and Research Administrator in the Research Division at the Survey of Israel and a Part-time Lecturer in the Department of Civil Engineering at the Technion - Israeli Institute of Technology. She received her BSc (2008, Cum Laude) and MSc (2010) and PhD (2016) degrees in Mapping and Geo-Information engineering from Israeli Institute of Technology. Dr. Shnaidman is a Licensed Surveyor as well.   Agung Indrajit is a PhD candidate and teaching assistant in the Faculty of Architecture and the Built Environment at Delft University of Technology. He is also a member of the Knowledge Centre Open Data at the same University. His research interests focus on Spatial Information Infrastructure (SII), Open Data, and Urban Monitoring. He previously served as Head of Spatial Data Management in Geospatial Information Agency, Government of Indonesia and as Spatial Data Manager of Indonesian SII.

Abdullah Alattas is a PhD candidate at the Faculty of Architecture and the Built Environment, Delft University of Technology. He is a lecturer in Geomatics, Faculty of Environmental Design, King Abdulaziz University in Jeddah, Saudi Arabia. In 2014, he obtained a MSc in Cartography from the international program of the Technische Universität München, Wien, and Technische Universität Dresden. In 2008, he received a BSc in architecture from Faculty of Environmental Design, King Abdulaziz University in Jeddah.

CONTACTS

Christiaan Lemmen
University of Twente , Faculty of Geo-Information Science and Earth Observation
ITC P.O. Box 217
7500 AE Enschede
Netherlands 
Website: www.itc.nl

And:

Cadastre, Land Registry and Mapping Agency – Kadaster International
P.O. Box 9046
7300 GH Apeldoorn
Netherlands
Website: www.kadaster.nl

Peter van Oosterom
Delft University of Technology
Faculty of Architecture and the Built Environment
P.O. Box 5030
2600 GA Delft
Netherlands
Website: www.gdmc.nl

Abdullah Kara Yıldız
Technical University
Department of Surveying Engineering
34210 Esenler
Istanbul
TURKEY

Eftychia Kalogianni
Delft University of Technology Section GIS-technology
Faculty of Architecture and the Built Environment
10 Monis Petraki
11521 Athens
Greece

Anna Shnaidman
Delft University of Technology Section GIS-technology
Faculty of Architecture and the Built Environment
P.O. Box 5030
2600 GA Delft
Netherlands

Agung Indrajit, M.Sc
Delft University of Technology Section GIS-technology
Faculty of Architecture and the Built Environment
P.O. Box 5030
2600 GA Delft
Netherlands

Abdullah Alattas
Delft University of Technology Section GIS-technology
Faculty of Architecture and the Built Environment
P.O. Box 5030
2600 GA Delft
Netherlands